
山西晚报·山河+讯 近日,有网友在社交平台发布视频称,江西省奉新县一所幼儿园存在教师粗暴对待幼儿、致其呕吐的情况。1月9日,山西晚报·山河+记者从奉新县教育体育局获悉,网友反映的问题属实,当地已成立专项工作组介入处理,并责令涉事幼儿园全面整顿。

据悉,涉事机构为奉新县七巧板幼儿园(民办)。网友发布的多段监控视频显示,2025年12月9日,该园教师邓某多次用力揪拽一名男童的耳朵,动作粗暴,其间曾导致孩子当场呕吐。课堂上,邓某还将该男童从座位强行拖拽至一旁的板凳上,并反复摇晃其身体;午睡时段,又将其从凳子上拖拽至床边并扔到床上。
在视频评论区,有网友询问:“孩子回家后没有告诉您被打了吗?”发帖网友回复称:“孩子年龄太小,还不会表达。”该网友还补充道:“每次送孩子到校门口他就哭,老师却解释说刚上幼儿园哭闹是正常的。直到后来发现孩子睫毛被剪,我才去调取监控,才发现他长期遭受粗暴对待。”
1月9日,山西晚报·山河+记者尝试联系发布视频的网友,未获回应。随后,记者从奉新县教育体育局了解到,针对此事,当地已由教体、公安、妇联等部门联合成立工作组开展调查。
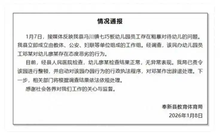
据奉新县教育体育局发布的情况通报,经初步核查,七巧板幼儿园员工邓某对幼儿廖某确实存在态度恶劣、行为失当等问题。目前,廖某已在奉新县人民医院接受检查,结果显示其身体状况正常,未见异常。

教育部门已责令该幼儿园立即开展全面整顿,并启动对其办园行为的行政执法程序;涉事教师邓某已被园方辞退。下一步,相关部门将依据调查结果依法依规严肃处理。
