
山西晚报·山河+讯 1月10日,据微信公众号“丹东发布”消息,丹东市教育局于1月9日正式发布《关于加强师德师风建设暨集中整治中小学(幼儿园)教师违规收受礼品礼金专项行动的通告》,宣布将在全市范围内开展为期一年的集中专项整治行动,重点整治教师违规收受礼品礼金等不正之风,全力营造风清气正的教育生态。
此次专项行动覆盖全市所有中小学及幼儿园在职教师,明确将2026年定为“师德师风专项整治年”。集中整治结束后,相关措施将转为常态化机制,持续巩固治理成效。


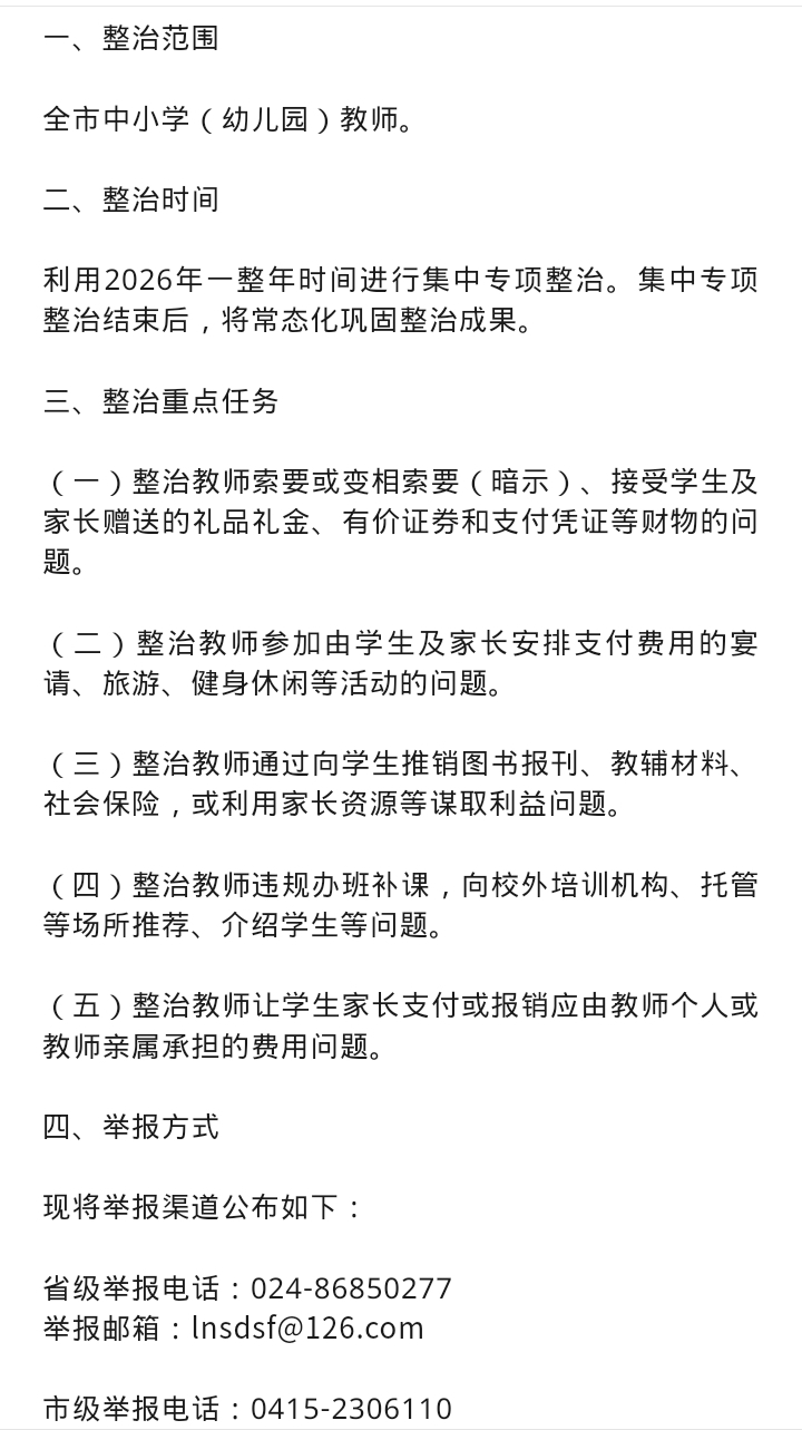
根据通告,本次整治聚焦五类突出问题,剑指教育微腐败:
一是严查教师索要、暗示或接受学生及家长赠送的礼品、礼金、有价证券、支付凭证等财物;
二是禁止教师参加由学生及家长安排并支付费用的宴请、旅游、健身休闲等活动;
三是打击教师借职务之便向学生推销图书报刊、教辅材料、商业保险,或利用家长资源谋取私利;
四是整治教师违规组织或参与有偿补课,以及向校外培训机构、托管机构推荐、介绍生源等行为;
五是严禁教师让家长支付或报销应由本人或亲属承担的个人费用。
为确保整治实效,丹东市已成立市级专项整治工作专班,采取“明察+暗访”相结合方式开展督导检查。丹东市教育局同步开通举报专线(0415-2306110),鼓励社会监督,并承诺对查实的典型案例“快查快办、公开曝光”。
此外,在寒假前,全市各校将集中组织教师签订《师德承诺书》,并通过召开专题家长会等方式加强宣传教育,从源头防范违规行为发生。
该行动在社会上引发广泛关注。多数网民表示支持,认为“早该整治”,尤其对变相索礼(如以调座位、评优入团为条件收礼)和有偿补课乱象深恶痛绝。有网友指出,在部分地区,“教师收礼”几成默认潜规则,加重家庭负担,损害教育公平。
但也有声音担忧整治流于形式,呼吁不仅要严查教师,也应同步追责送礼家长,切断利益链条。更有评论将教师收礼与东北地区生育率下滑相联系,指出高昂的隐性教育成本加剧育儿焦虑,亟需系统性治理。
此次丹东行动系落实1月6日辽宁省委、省政府召开的全省师德师风建设暨专项整治部署会议精神。会议明确将教师违规收礼问题纳入优化营商环境整体布局,强调“以小切口推动大治理”,通过净化教育生态提升区域软实力。
