太原市区新增16处探头!
山西晚报·山河+发布时间:2026-04-09 17:34:33
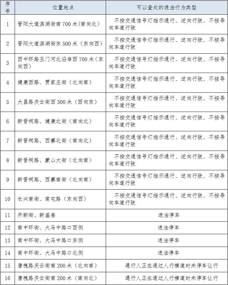
为进一步加强道路交通安全管理,预防道路交通事故,营造安全、有序、畅通的交通环境,依据《中华人民共和国道路交通安全法》等法律法规有关要求,在太原市城区增设一批固定式交通技术监控设备,现依法予以公告。


本次新增的固定式交通技术监控设备公示时间自2026年4月9日至2026年4月16日。公示期结束,太原市公安局交通管理支队将正式启用以上固定式交通技术监控设备,对设置地点相关路口、路段机动车不按交通信号灯指示通行、逆向行驶、不按导向车道行驶等交通违法行为进行摄录取证及查处。望广大交通参与者及道路沿线商户、居民支持配合。请自觉遵守交通安全法律、法规,注意行车安全,珍爱生命,平安出行。


编辑: 李菊梅
一周热新闻