

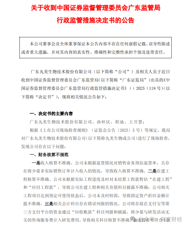
2025年11月,丸美生物因财务核算不规范、募集资金管理违规等问题,被广东省证监局采取责令改正措施,核心高管悉数收到警示函,这背后不仅是企业内部治理的短板,更是国货美妆在规模扩张与合规经营平衡中的普遍困境。
光大证券认为,2025年以来,化妆品行业竞争进一步加剧,虽然存在整体需求偏弱、流量红利减弱以及费用居高不下等问题,但部分公司和品牌通过发挥自身的差异化优势实现高增长,竞争格局的进一步明朗化和头部企业的能力进一步凸显。
《刻度财经》研究丸美生物2025年三季度报发现,前三季度公司营业收入为24.5亿元,同比上升25.5%,归母净利润为2.44亿元,同比上升2.1%;扣非归母净利润为2.14亿元,同比下降5.4%。第三季度营收6.86亿元,同比增速达到14.28%。
图源:丸美生物2025年三季度报告在化妆品行业从颜值经济向价值转型期,以丸美生物为样本,透过其亮眼营收数据下的利润分化、激烈赛道竞争中的优势承压、战略布局中的机遇与挑战,或许能窥见国货美妆企业穿越行业周期的核心命题。
01
营收高增表象下的利润分化与质量隐忧
2025年三季度财报勾勒出的丸美生物业绩图景,呈现出鲜明的反差特质:营收端的强劲增长与利润端的承压分化形成对比,表面的规模扩张与潜藏的业绩质量问题并存,在行业整体需求偏弱、流量红利消退的背景下,这种反差更显耐人寻味。
丸美生物无疑交出了一份超出行业平均水平的答卷。2025年1-9月,公司实现营业收入24.50亿元,同比大幅增长25.51%。2025年第三季度营收6.86亿元,同比增长14.28%,开源证券据此维持盈利预测,预计2025年全年营收将延续高增态势。
图源:开源证券报告支撑营收增长的核心动力来自品类结构的优化。
与营收高增形成鲜明对比的是利润端的分化与承压。2025年1-9月,公司归母净利润2.43亿元,同比仅增长2.13%,增速较营收大幅滞后。第三季度归母净利润0.69亿元,同比增长11.59%,虽有改善但仍未与营收增速匹配。
利润增长在一定程度上受到主业盈利能力的影响,同期扣非归母净利润2.14亿元,同比下降5.42%,单三季度扣非归母净利润更是同比下滑19.95%至0.48亿元。单三季度销售费用率攀升至60.6%,同比提升1.7个百分点,管理费用率同比提升1.8个百分点至5.9%,研发费用率亦同比增长0.2个百分点至3.3%。
图源:丸美生物2025年三季度报告在行业竞争加剧、流量成本高企的背景下,线上投放力度加大直接推高销售费用,而管理费用的增长则反映出企业在运营效率提升上的滞后,费用管控能力不足进一步挤压了主业盈利空间。
更值得注意的是业绩数据背后的合规隐患,直接动摇了业绩增长的可信度。
监管部门查实,公司存在收入核算不准确问题,未根据退货情况预估退货率,且将少量非实际销售订单计入收入,这种核算不规范行为直接影响营收数据的真实性。
营收高增与利润承压的反差、非经常性损益依赖与费用高企的矛盾、业绩数据与合规要求的偏差,共同构成了丸美生物业绩表现的复杂图景,也折射出企业在规模扩张过程中对盈利质量与合规管理的忽视。
02
品类优势承压,老品牌逐渐退出主要渠道
在行业竞争加剧、对手多维发力的背景下,丸美生物在核心品类的优势壁垒正逐渐弱化,叠加品类发展不均衡、渠道转型挑战等问题,公司在细分赛道的竞争地位面临严峻考验,而这背后是国货美妆行业竞争逻辑从单一优势比拼向综合能力较量的深刻转变。
在线上渠道,丸美生物优化达人合作模式,聚焦高效自播板块,优势品牌比如眼霜明星单品在李佳琦直播间等直播渠道表现亮眼,子品牌恋火在小红书平台实现高质量种草,缓解了流量红利消退带来的增长压力。
2025年半年报显示,丸美生物线上收入达到15.7亿元,同比激增37.9%,而线下收入为1.97亿元,同比下滑7.1%。线上收入占比高达88.9%,凸显了公司在线销售方面的强势地位。在天猫、京东、抖音等线上平台上有效运营,实现种草、直播转化的闭环营销。
图源:丸美生物2025年半年度报告除此之外,丸美生物的老品牌正在逐步推出线上主流销售渠道,如2007年推出的春纪品牌,曾被视为丸美并驾齐驱的双子星,据公司在2019年披露的招股书中表示,依托自身研发优势、生产优势和经销网络优势,采取与丸美品牌差异化的市场定位,公司打造了大众护肤品牌“春纪”以及彩妆品牌“恋火”,如今“春纪”正在逐渐退出线上的销售渠道。
此外,丸美生物在线下渠道不断拓展专柜、专卖店和新型美妆集合店,如开设“丸美科技美肤馆”等品牌店。
图源:丸美生物2025年半年度报告在行业竞争格局加速重构的背景下,丸美生物面临着来自国际品牌与本土同行的双重挤压,国际品牌凭借品牌积淀与研发实力,在中高端抗衰赛道仍占据主导地位,比如雅诗兰黛、兰蔻等品牌凭借成熟的大单品矩阵与全球化供应链优势,持续收割高端消费群体,其在研发投入、品牌营销上的资源优势,对丸美等国货品牌形成天然压制。
与此同时,本土同行的多维发力进一步加剧竞争,珀莱雅凭借精准的年轻化营销与全品类布局,在功效护肤赛道实现快速增长,在数字化运营与消费者洞察上的优势,对丸美形成直接竞争。另外,薇诺娜聚焦敏感肌细分赛道,凭借强功效心智与专业医疗背书,构建起高黏性消费群体,品牌溢价能力持续提升,
除此之外,玉泽依托母公司上海家化的供应链资源与渠道优势,在修护护肤赛道加速扩张,通过线下药店渠道与线上内容营销的结合,快速提升市场份额。
竞争对手在研发与产品迭代上的持续投入,进一步拉大了丸美在核心竞争力上的差距。丸美生物2025年三季度研发费用6279万元,研发费用率仅为3.3%,虽较上年有所提升,但仍低于行业头部水平,前沿领域的技术优势未能完全转化为市场竞争力。
图源:丸美生物2025年三季度报告在行业竞争从渠道流量比拼转向研发实力与产品力较量的背景下,丸美在研发投入与技术转化上的滞后,将进一步削弱其在核心赛道的竞争优势,面临优势赛道被挤压、新赛道突破乏力的双重挑战。
03
战略布局探索中的机遇窗口
面对行业增长放缓与竞争加剧的双重压力,丸美生物试图通过多元布局打开增长空间,医美赛道切入与双品牌战略深化成为重要方向,但在战略推进过程中,不仅面临新领域拓展的固有风险,更受制于企业内部治理短板与核心能力不足。
在主业增长遭遇瓶颈的背景下,丸美生物将医美赛道作为战略突破的重要方向,试图构建皮肤健康和轻医美的综合生态。
同时,公司持续深化双品牌战略,主品牌丸美聚焦中高端抗衰护肤赛道,推进四大单品和三大套组的大单品矩阵升级,强化高端化定位。子品牌恋火深耕大众底妆赛道,升级看不见3.0粉底液系列,通过IP联名与明星共创传递“自由悦己”理念,试图覆盖不同消费层级与需求场景。
丸美品牌在2月邀请杨紫作为代言人,围绕“置顶自己”的情感营销主题,取得了超过18亿级的曝光。恋火品牌也与彩妆领域的头部KOL合作,推出了原创短剧《看不见的恋人》,总播放量接近5000万。
丸美生物试图通过技术壁垒巩固产品竞争力,承接功效护肤赛道的高增长红利。医美赛道布局虽具前瞻性,但面临高投入、长周期与高风险的考验,目前相关项目尚处于早期投资阶段,医美领域的技术研发、合规审批与市场推广均与护肤业务存在显著差异,丸美缺乏医美领域的成熟运营经验,核心团队与渠道资源的适配性不足,项目能否顺利落地并实现盈利仍存在较大不确定性,短期内难以形成实质业绩贡献。
双品牌战略虽已落地,但子品牌恋火仍处于调整期,经历组织架构调整后尚未完全重启增长动能,其在底妆赛道面临完美日记、花西子等本土品牌的激烈竞争,品牌影响力与市场份额有限,短期内难以分担主品牌的增长压力,双轮驱动效应未能充分释放。
更为突出的是企业内部治理与合规管理的短板,成为战略转型面临的问题。10月30日,丸美生物发布了上海证券交易所《关于对广东丸美生物技术股份有限公司及有关责任人予以监管警示的决定》。上交所表示,丸美生物在信息披露方面,有关责任人在职责履行方面,财务核算不规范、募集资金管理、使用和披露不规范等问题。
图源:丸美生物公告另外,广东监管局认为,丸美生物董事长孙怀庆、财务总监王开慧、董事会秘书程迪对相关违规行为负有主要责任,并决定对涉事三人采取出具警示函的行政监管措施,并要求于一个月内报送公司整改报告、内部问责情况报告。
同时,主业盈利的持续承压与费用高企的矛盾难以缓解,扣非净利润的下滑显示主业盈利能力弱化,而行业竞争加剧导致流量成本与营销费用居高不下,费用管控能力不足进一步挤压盈利空间,企业在维持营收增长与提升盈利质量之间难以平衡,可持续增长能力面临考验。
丸美若想突破当前困局,实现战略转型,不仅需要强化技术研发与产品创新,提升核心竞争力,更需要正视内部治理的短板,完善内控机制与合规管理体系,提升运营效率与风险管控能力,在医美等新赛道布局上保持理性,稳步推进项目落地。
对于国货美妆企业而言,丸美生物的经历提供了重要启示,在规模扩张的同时,必须重视盈利质量与合规经营,唯有兼顾前瞻性布局与精细化管理,才能在行业洗牌中站稳脚跟,实现高质量发展。