
12月21日,话题#山西废除烟花爆竹禁放令#登上热搜,引发广泛关注。

据山西日报消息,12月16日,山西省人民政府发布《山西省人民政府关于宣布废止124件行政规范性文件的决定》,宣布废止的行政规范性文件目录包含《山西省人民政府关于禁止生产、经营、储存、运输和燃放烟花爆竹的通告(2020年8月17日)》。
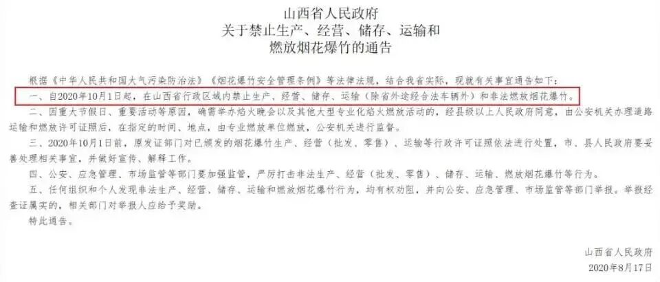
回顾2020年8月18日发布的《山西省人民政府关于禁止生产、经营、储存、运输和燃放烟花爆竹的通告》,在当时山西省实施了一项全域的“禁炮令”,随着时间的推移,山西省在烟花爆竹管理政策上迎来了一次重大调整。

山西省人民政府关于宣布废止124件行政规范性文件的决定 来源:山西省人民政府网

宣布废止的行政规范性文件目录 来源:山西省人民政府网

此前发布的《山西省人民政府关于禁止生产、经营、储存、运输和燃放烟花爆竹的通告》
消息一出,引发网友热烈讨论。一部分网友表示支持,并喊话其他省份“跟上节奏”,让传统年味回归。


与此同时,也有不少网友表达了对安全隐患和空气污染的担忧。


此外,还有不少网友为安全燃放“支招”。


据极目新闻12月20日报道,太原市市场监督管理局工作人员告诉记者,他们目前了解到的也只是山西省人民政府刚发布的《山西省人民政府关于宣布废止124件行政规范性文件的决定》,对于废止《山西省人民政府关于禁止生产、经营、储存、运输和燃放烟花爆竹的通告(2020年8月17日)》之后如何进行管理,还未收到其他政策性文件。
另据山西当地媒体此前报道,山西省在烟花爆竹管理政策上以前已进行过调整,根据2023年11月9日发布的《山西省人民政府办公厅关于公布山西省行政许可事项清单(2023年版)的通知》,山西省新增了一系列与烟花爆竹相关的行政许可事项,标志着对这一传统文化元素的管理政策逐步松绑。

