
12月18日上午,中共山西省委宣传部、山西省人民政府新闻办公室举行“高质量完成‘十四五’规划”系列主题第二十三场新闻发布会,省文物局有关负责同志介绍情况,并回答记者提问。
“十四五”时期,全省文物系统以习近平总书记关于文物工作重要论述为根本遵循,将“保护第一、加强管理、挖掘价值、有效利用、让文物活起来”的新时代文物工作方针贯穿始终,交出了一份资源家底更厚、保护成色更足、活化路径更广、安全根基更牢的亮眼答卷。丰厚的历史文化遗产,正以前所未有的生机与活力,融入当代生活,滋养着三晋大地的文化自信。

探源与守护——
筑牢文明根脉 厚植资源家底
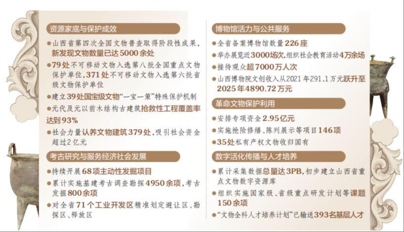
“我们以前所未有的力度,推进文物资源的系统梳理与科学认知。”省文物局党组书记、局长刘润民介绍,“山西省第四次全国文物普查取得阶段性成果,第三次全国文物普查登记的53875处文物‘全数复查’,新发现文物数量已达5000余处。”同时,“‘十四五’期间,79处不可移动文物入选第八批全国重点文物保护单位,371处不可移动文物入选第六批省级文物保护单位,80通承载历史印记的石碑石刻入选全国第一批名碑名刻名录,9个联合项目列入新一轮《中国世界文化遗产预备名录》,云冈石窟、佛光寺、陶寺国家考古遗址公园申报中华文明标识,全省文物保护体系持续扩容升级。”
系统性保护全面开展,文物保护状况持续改善。聚焦国之瑰宝,建立39处国宝级文物“一宝一策”特殊保护机制,实施文物数字化战略,元代及元以前木结构古建筑抢救性工程覆盖率达到93%,让千年古建重焕生机。深化“文明守望工程”,五年来社会力量认养文物建筑379处,吸引社会资金超过2亿元,开创了“全民护宝”的模式。积极探索低级别文物保护新渠道新机制,三年利用7.55亿元政府一般债券,实施了567个低级别文物保护修缮项目,让散落乡野的文化遗珠重放光彩。“这五年,我们用实际行动践行了‘守土有责、守土尽责’的庄严承诺。”刘润民说。
活化与共享——
绽放时代光彩 滋养美好生活
活化利用可感可及。截至“十四五”末,全省备案博物馆数量226座,其中,国有博物馆144座,非国有博物馆82座。晋城古民居入围国家文物保护利用示范区,武乡八路军总司令部王家峪旧址“1+4”片区保护利用模式入选全国革命文物保护利用典型案例。推动热门游戏《黑神话:悟空》涉及的文保单位全面开放,让虚拟与真实交相辉映;精心策划“国宝中的山西”“重走梁林路”“重走红军东征之路”等主题游径,让公众在行走中感悟历史温度;与国家顶级院团联袂打造的《永乐未央》即将在山西首演,传统文化迎来破圈传播。
省文物局党组成员、副局长、新闻发言人王振华用数据展示了蓬勃活力:“五年来,全省博物馆共举办展览近3000场次,组织社会教育活动4万余场,接待观众超7000万人次。”
尤为称道的是,山西博物院今年在第七次全国23家一级博物馆运行评估中总分第一。精品展览迭出,山西博物院“晋魂”、山西青铜博物馆“吉金光华”两个基本陈列荣获全国博物馆十大陈列展览精品。天龙山石窟数字复原展走向世界,永乐宫壁画亮相联合国教科文总部,高平铁佛寺彩塑闪耀纽约时代广场,山西文物正以自信之姿绽放于世界舞台。
数字活化传播方式更为丰富。省文物局党组成员、副局长白雪冰介绍:“实施文物数字化战略,建设世界文化遗产、国宝级文物、馆藏珍贵文物以及濒危文物进行数字化保全档案,累计采集数据总量达3PB,初步建立山西省重点文物数字资源库。山西文物数字博物馆、‘云出云冈’等平台上线运行。”更前沿的是,指导各级文博单位利用AR、VR、人工智能等前沿数字技术,推出永乐宫壁画、天龙山石窟、徐显秀墓壁画等一批数字“云端”展示传播与沉浸式体验项目。以云冈石窟为例,“已完成80%的洞窟数字化保护工作,首次将高光谱技术应用于云冈石窟第7、8窟数字化项目,实现从几何形态到物质成分的全维度数字化记录,标志着数字化保护迈入‘光谱时代’。”
创新服务形式,拓展活化路径。打造“山西文物数字博物馆”,构建“一库两端六应用”体系,线上展厅汇聚近千种资源,让跨越时空的文物赏鉴触手可及。山西博物院以“晋魂”为核心开发文创产品近2500种,文创收入从2021年291.1万元跃升至2025年4890.72万元,短短五年增长近17倍,文物之美开始走入日常、装点生活。
铸魂与赋能——
筑牢安全防线 夯实事业根基
“我们始终把文物安全视为底线、红线、生命线。”刘润民介绍,印发《山西省文物安全责任制实施办法》,压实文物安全主体责任、监管责任、管理使用者直接责任,努力形成横向到边、纵向到底的文物安全责任体系。坚持标本兼治,全面开展文物文博领域安全标准化建设,稳步推进文物平安工程建设,持续开展文物安全隐患排查整治专项行动,山西在全国首创的“智能守护+实地巡防”安全监管模式被评为“国家文物局文物事业高质量发展十佳案例”,有效构筑文物安全风险隐患的“防火墙”。在国家文物局组织的2020—2022年度省级人民政府落实文物安全主体责任情况调查中,山西排名全国第一。
科技平台能级提升,人才基石战略性夯实。省文物局副局长于振龙介绍,“省人民政府与国家文物局签署共建云冈研究院的战略协议,云冈石窟的保护研究管理机构建设得到全面加强。已建成云冈学研究国家文物局重点科研基地、石窟寺保护与传承山西省重点实验室、博士后科研工作站等科研平台,构建基础研究、关键技术研发、科技成果转化的创新体系。”
培土育苗,让事业薪火“传”下去。省文物局联合山西大学全国首创“文物全科人才培养计划”,以“定向招生、带编入岗、免费培养、实践锻炼”的模式,为县区基层文保精准输送“科班生力军”。这项开创性工作荣获“国家文物局文物事业高质量发展十佳案例”。
“丰富的文物资源,是山西建设文化强省、文旅强省的重要支撑。站在‘十五五’新起点上,我们将以更加昂扬的姿态守正创新,全面提升保护利用水平,让陈列在三晋大地的遗产焕发时代光芒,为谱写中国式现代化山西篇章贡献文物力量!”刘润民说。
发布会问答摘编
1
记者:今年是中国人民抗日战争暨世界反法西斯战争胜利80周年,山西作为革命老区,在革命文物保护利用方面做了哪些探索?
省文物局党组成员、副局长白雪冰:“十四五”期间,我们共安排专项资金2.95亿元,实施抢险修缮、陈列展示等项目146项。在加强片区保护、促进跨省协作、拓展教育功能、破解保护难题等方面做了有益探索。
一是连片保护聚效应。坚持以点带面,推进左权、武乡、兴县等革命文物重点县的集中连片保护,持续打造整体保护展示利用项目。
二是跨省协作汇合力。以晋冀豫革命文物保护利用片区为依托,率先与河北、河南联合成立晋冀豫片区工作联盟,建立起跨省联动、合作协同的新模式。
三是思政育人助传承。推动11家旧址、纪念馆入选省级“大思政课”实践教学基地,推荐6项资源入选国家级精品项目,联合公布16项省级优质资源,有效发挥革命文物教育作用。
四是创新机制促保护。与省检察院共同完善机制,推进“文物保护+公益诉讼”模式,支持通过产权回购等方式将私有产权不可移动文物收归国有。目前,已将35处私有产权文物收归国有。
2
记者:“十四五”时期,山西在参与国家重大考古项目与服务经济社会发展方面取得了哪些成果?
省文物局副局长于振龙:“十四五”期间,我们深度参与中华文明探源工程、“考古中国”重大项目,持续开展68项主动性发掘项目,并取得重要考古成果。同时,牢固树立“服务”理念,实现文物保护与经济社会发展双赢。
一是重大考古成果丰硕。襄汾陶寺遗址宫城内确认了史前时期最大的宫殿基址。兴县碧村石城遗址发现了黄河东岸保存最好、结构最完整的城防设施。夏县东下冯、绛县西吴壁出土的冶铜遗存,实证晋南是夏商王朝获取铜矿资源的战略要地。芮城坡头、夏县辕村等遗址的发现,为实证晋南在中华文明起源和早期发展进程中的独特地位提供了关键证据。兴县碧村遗址、霍州陈村瓷窑址等发现荣获全国十大考古新发现,陶寺国家考古遗址公园正式挂牌。
二是服务经济社会发展用心用力。我们不断深化“先考古、后出让”政策,实现全省域基本建设用地考古前置全覆盖。针对全省开发区特点,对全省71个工业开发区精准划定避让区、勘探区、释放区,探索出一条文物保护与经济建设协调发展路径。“十四五”期间,累计实施基建考古调查勘探4950余项,配合开展了黄河古贤水利枢纽工程、雄忻高铁等重大建设工程,并在考古前置工作中取得一系列重要收获,填补了相关区域考古工作的空白。