
很多人对太原的海子边
并不陌生
它北接桥头街、南连五一广场
环绕文瀛公园
留存着很多人的“青春记忆”——
投资12亿,历时2年
这里将打造成太原的“后海”
近日,太原府城文瀛湖片区海子边东街,皇华馆修缮(复) 保护工程详情已对外发布。

据悉,该项目由太原市迎泽资产经营管理有限公司牵头建设,总投资规模达12亿元,计划于2026年6月启动,至2028年5月完成,建设周期约24个月。
项目以“保护性开发”为核心策略,在严格遵循文保要求的基础上,推动片区功能焕新与价值重构。建设内容包括两大板块:一是对区域内文保单位实施系统性修缮与织补,涵盖保留建筑修复、古建立面改造及室外管网配套;二是植入现代商业与配套功能,规划新建体验式商业街区及地下停车场,并同步实施路面、照明与综合管线工程。
值得关注的是,项目在延续历史文脉的同时,着力打造文旅融合场景,预计建成后年接待人次可达500万,有望成为太原城市中心文旅消费与区域更新协同发展的标杆案例。
目前,该项目已进入行政受理阶段,由太原市迎泽区行政审批服务管理局推进后续流程。

今年6月,山西省人民政府在批复《太原市迎泽区国土空间总体规划(2021—2035年)》时明确提出,要将迎泽区建设为 “省会核心功能承载区、历史文化城区、现代服务业集聚区”。
这一定位从最高规划层面,为海子边片区的更新改造锚定了双重基调:既要严格保护与传承历史文脉,又要创新升级现代服务产业。
事实上,早在2023年初,迎泽区便明确提出要启动 “文瀛湖—海子边”片区更新改造,旨在放大毗邻钟楼街的引流效应,差异化打造民俗文化特色街区,从而推动全区服务业的提质增效。
“海子”为太原方言,意为水潭、湖泊,特指文瀛湖。上世纪80年代,凭借连接五一广场与钟楼街的黄金区位,短短800米的海子边街迅速崛起为太原早期的服务业中心。这里被誉为太原本土商业的“黄埔军校”,孕育了山姆士超市、华宇百货、长江大酒店、百圆裤业等一批日后叱咤风云的商业力量。

位于海子边东街的文瀛湖南岸,是彭真生平暨中共太原支部旧址纪念馆所在地。这里原为山西省立第一中学校,是山西新文化传播的前哨,更是山西党、团组织的诞生地。高君宇、贺昌、彭真(原名傅懋恭)等老一辈无产阶级革命家曾在此求学并从事革命活动。1924年,山西省第一个党组织——中共太原支部于此成立,此地因此被称为“山西革命的红色摇篮”。
民间素有“遛遛海子边,看看冀美莲,逛逛双合成,抽抽顺风烟”的谚语,是昔日海子边繁华市井生活的最佳写照。

此次改造完成后,海子边-文瀛湖片区将不再是孤立的景点。它将作为关键一环,串联起“文庙—崇善寺—五一广场—文瀛湖—海子边—桥头街—钟楼街—帽儿巷—督军府旧址”的太原府城核心游览闭环。(来源:世界晋商网)
太原地铁2号线
王村南街站B口出站口
何时开通?
官方回复

记者从人民网领导留言板获悉,网友咨询太原地铁2号线王村南街站B口的出站口开通时间。
太原市人民政府办公室回应:
经太原市轨道公司核实:施工方已搭建完成B出入口防护棚,目前相关部门正在积极协调组织评审测试,待评审通过,确保符合安全标准后将立即开放。

(来源:黄河电视台)
临近年末
房地产市场
再迎来一波购房补贴热潮——
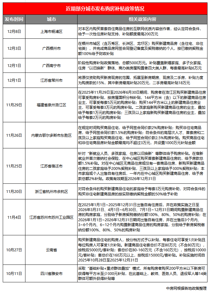
多城密集出台购房补贴政策
12月8日,上海市杨浦区发布打造互联网优质内容创作集聚区支持政策的通知提出,对本区内购买首套自住商品住房的互联网优质内容创作者,经认定符合条件,给予一次性住房补贴支持,补贴额度最高200万元。
12月3日,广西梧州市宣布开展2025年四季度购房契税补贴活动,提出在梧州市城区(含万秀区、长洲区、龙圩区)购买新建商品房(含住宅、非住宅类),并完成商品房网签合同登记备案及契税缴纳的个人,按已缴纳契税金额100%给予财政补贴。
除上述两城外,据中房网不完全统计,今年10月份以来至少还有省级城市云南,以及江苏省常州市、宿迁市、苏州市苏州工业园区,广西南宁市,四川省雅安市、内蒙古鄂尔多斯市,浙江省杭州市余杭区,福建省泉州洛江区等地发布了购房补贴的相关政策。

整体来看,各地购房补贴主要有三种补贴模式,即契税比例补贴、房价比例补贴和固定金额补贴。而且与以往普惠性补贴不同,当前购房补贴政策呈现出精细化、广覆盖的特征,尤其注重对特定群体的政策倾斜。
如从专项补贴来看,上海市杨浦区聚焦互联网优质内容创作者,对符合条件的首套自住商品房购买者给予一次性最高200万元的补贴;广西南宁市、江苏省宿迁市将多子女家庭纳入政策支持范围;四川省雅安市采用“基础补贴+ 重点群体叠加”组合模式,购房者购买200平方米以下新房均可享受每平方米不低于300元的基础补贴,在此基础上,教师、医务人员和退役军人等14类群体可额外获得补贴等。
政策加码还体现在补贴范围的扩容上,如江苏省常州市明确,对住房困难工薪群体购房资助政策进行加码,将原仅资助购买新房现房的范围,拓展至期房、现房及二手房,补贴力度为购房款的15%,其中新房最高补贴20万元,二手房最高补贴18万元。
与此同时,广西梧州市、南宁市,内蒙古鄂尔多斯市东胜区还打破住房品类限制,将补贴范围延伸至非住宅类商品房,进一步拓宽政策惠及面。
此外,不少城市进一步细化补贴规则,根据房屋价格或面积设置分档补贴标准。例如,云南省针对新建商品住宅实施总价分档补贴:套总价不足80 万元(不含),补贴税后每套5000元;套总价在80万-160万元(不含)及套总价160万元以上的,补贴税后每套分别为1万元和1.5万元。福建省泉州洛江区则以房屋面积为划分依据,购买144平方米(含)以下新建商品住房的业主,可享受每套5万元补贴;购买144平方米以上新建商品住房的业主,可享受每套3万元补贴。
中房研协测评研究中心指出,近期系列高密度、高力度的购房补贴政策举措,反映出地方政府在稳定房地产市场、促进结构优化上的积极作为,也凸显出当前市场环境下政策工具日趋精细化、系统化趋势。在政策与市场双向互动中,房地产市场有望逐步寻得新的平衡点。
易居研究院表示,今年四季度以来全国多地推出一系列购房补贴政策,具有内容丰富、力度大的特征,充分体现各地对住房消费的重视,也有助于四季度进一步降低购房成本,并积极促进房地产市场止跌回稳。
与此同时,58安居客研究院院长张波认为,未来购房补贴政策方向更加“应需施策”。支持对象更趋精准,定向支持特定群体;支持方式更显灵活,注重与不同群体的支付能力、购房总价相匹配;支持的购房场景也更聚焦,重点在于加速市场流通,助力新房库存去化。(来源:中房网)
突发!
雅居乐被呈请清盘
又一家民营房企遭遇清盘危机。
12月9日午后,雅居乐集团控股有限公司(以下简称“雅居乐集团”,03383.HK)的股价突然大幅下行,最终以18.42%的跌幅收盘。当天晚上,该公司发布了一则有关清盘呈请的内幕消息,揭开了股价异动的谜底。
公告显示,雅居乐集团于当天接到了新濠(中山)企业管理有限公司(以下简称“新濠中山”)向香港高等法院提呈的清盘呈请,涉及总额约0.19亿美元和223.4万港元的未付款项。
据了解,4年前,新濠国际发展、雅居乐集团以38.2亿元的总价竞得广东省中山市一幅土地,约定合作建设一个大型文旅生态综合体,但截至目前,该项目仍未有开发迹象。据新濠国际发展透露,由于雅居乐集团未能遵守合作协议中的若干条款,该公司已向其发送了终止合作通知,要求其承担相应责任并追讨相关款项。
雅居乐集团则强调将极力反对此次清盘呈请,并表示正积极与呈请人沟通,力求协商达成有效解决方案。(来源:中国房地产报)
