

2025年以来,成都银行在人事更迭与业务监管中迎来关键发展节点。8月,一场备受瞩目的同城金融机构“掌舵人”对调展开,黄建军回归任职成都银行董事长(任职资格待监管核准),接过这家西南城商行的管理重任。
《刻度财经》发现,这位拥有丰富业内履历的新掌门,上任后三季度财报成绩单与密集监管罚单的叠加,勾勒出银行当前的经营图景。
监管层面,年末四川金融监管局的处罚通报引发行业关注,成都银行及旗下15家分支行因贷款、存款、贴现、票据等业务管理不审慎合计被罚725万元,13名分支行行长等责任人同步领受警告与罚款。这已是该行年内第三次受罚,此前还因基金销售内控缺陷、外汇业务违规先后收到警示函与罚没通知。
图源:成都银行2025年三季度报告
经营数据方面,三季报显露压力。前三季度营收177.61亿元同比仅增3.01%,第三季度单季营收更是同比下降2.92%,创下上市以来首次单季负增长,净利润增速也跌至0.16%。同时,非息收入同比下滑,核心一级资本充足率仅8.77%,不良率也结束长期稳定态势略有上升,多重挑战考验着新管理层的破局能力。
01
业绩承压与合规警报
截至2025年9月末,成都银行总资产达1.39万亿元,较年初增长10.81%。
图源:成都银行2025年三季度报告
但规模数据背后,前三季度实现营业收入177.61亿元,同比仅增长3.01%,其中第三季度单季营收同比下降2.92%,这是该行上市以来首次出现单季营收负增长。
利润端的表现同样疲软,前三季度归母净利润94.93亿元,同比增幅5.03%,较上半年的7.29%进一步收窄,第三季度单季净利润同比微增0.16%,增长几乎陷入停滞。
业绩放缓的背后,非息收入成“拖累项”。前三季度非息净收入同比下降16.5%至30.36亿元,其中手续费及佣金净收入3.75亿元,同比降幅高达35.2%。

图源:成都银行2025年三季度报告
作为利息收入的重要补充,非息收入的大幅下滑直接削弱了营收增长韧性,这与银行理财业务转型滞后、中间业务拓展不足密切相关。
成都银行核心一级资本充足率从2024年末的9.06%降至8.77%,缓冲空间收窄。
图源:成都银行2025年三季度报告
资本充足率的下滑直接制约了信贷扩张能力,迫使银行紧急启动170亿元发债计划,其中70亿元专门用于补充资本工具,以缓解资本压力。对于高度依赖对公信贷投放的成都银行而言,资本瓶颈若不能及时突破,将错失成渝双城经济圈建设中的重大项目机遇。
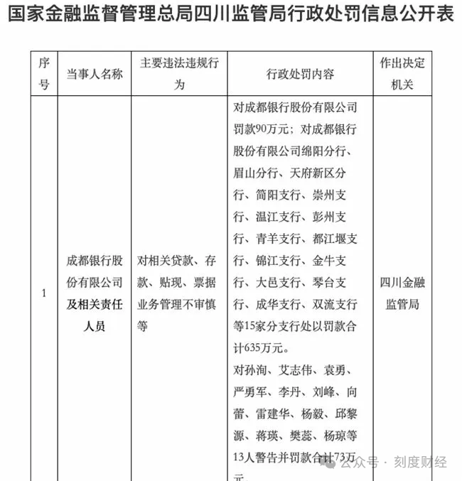
业绩承压之际,合规风险的集中暴露让成都银行的内控体系备受拷问。2025年12月,国家金融监督管理总局开出的巨额罚单将银行推向舆论风口。
图源:国家金融监督管理总局
因贷款、存款、贴现、票据四大核心业务管理不审慎,成都银行总行被罚90万元,绵阳分行、天府新区分行等15家分支行合计被罚635万元,13名相关责任人同步被警告并罚款,总罚金额度达725万元,创下近两年新高。
这并非孤立事件,而是年内合规问题的又一次集中爆发。1月,证监会四川监管局官网披露行政监管措施,成都银行因基金销售业务存在内部控制制度不健全、部分基金销售人员未取得基金从业资格、内部考核机制不健全的情况,被出具警示函。
9月,因违规办理经常项目付汇业务,成都银行宜宾分行被国家外汇管理局宜宾市分局罚款并没收违法所得,罚没款金额为25.2万元。
如今,15家分支行同时被罚,说明合规风险并非个别机构的偶然问题,而是全行业务条线的系统性短板,这与此前“重业绩、轻合规”的经营导向密切相关。
02
黄建军、徐登义搭档破解困局
2025年8月的管理层调整,为成都银行的转型注入了新的变量。黄建军“回归”担任董事长,与行长徐登义形成本土洞察与专业风控的互补组合,其背景与能力将直接影响银行未来的战略走向。
此次管理层调整并非市场化的突发变动,而是成都市属金融机构间的战略性布局,核心变动脉络清晰。
8月17日,原董事长王晖因“组织调动”辞去职务,同日黄建军被提名为新任董事长,9月22日,黄建军正式当选董事长(任职资格待监管核准)。
与此同时,行长徐登义的任职进一步稳固,其于2024年5月从成都农商银行调任成都银行行长,2024年12月获任副董事长。
从变动特征来看,除董事长换帅外,其他高管岗位未出现大规模调整,副行长龚民、李婉容等核心团队成员继续留任,确保了战略的延续性。这种“换帅不换将”的模式,既避免了管理层动荡对业务的冲击,又通过引入新的领军者注入转型动力。
黄建军与徐登义的组合,形成了本土深耕与专业风控的特征,为破解银行当前困境提供了能力支撑。
作为“本土派”领军者,黄建军与成都银行的渊源长达20年。他从成都银行前身成都市商业银行的基层起步,历任办公室副主任、公司业务部总经理、高新支行行长、西安分行行长等多个关键岗位,直至晋升为副行长。这种从基层成长起来的经历,让他对成都银行的企业文化、业务特点及区域市场痛点有着深刻理解。
2020年6月,黄建军调任成都农商银行后,带领该行资产规模从5000亿元出头增至近万亿元,2024年净利润同比增长11.46%,不良贷款率降至1.02%,并启动A股上市辅导。其在成都农商银行推行的深耕区域、严控风险、科技赋能策略,与成都银行当前的转型需求高度契合,为其回归后的战略布局提供了实践经验。
行长徐登义则代表了“专业派”的风控能力。他长期在建行系统工作,积累了大型商业银行的风险管理经验,后调任成都农商银行行长,与黄建军有过合作经历。在成都银行面临合规风险集中爆发的背景下,徐登义的风控专长尤为关键。
黄建军负责把握战略方向,依托区域资源推动业务扩张与转型。徐登义聚焦风险管控与内部管理,解决合规漏洞与内控短板。两人在成都农商银行的合作经历,也降低了团队磨合成本,为战略落地提供了保障。
只是,年末大额罚单的出现,表明二人在战略推进与风险防控的平衡上仍面临挑战。尽管已有协作基础,但监管处罚反映出内控执行层面尚存疏漏,尤其是在信贷审批与合规监督环节。
这也要求黄建军与徐登义进一步强化协同机制,将区域扩张节奏与风控标准动态匹配。同时,也需借助科技赋能提升全链条风险管理的精细化水平,确保战略转型不因合规短板受阻。
03
守正与出新,行业竞争中的破局路径
从行业坐标来看,成都银行已形成“区域领先、全国中游”的竞争格局。在规模排名上,截至2025年三季度末,其资产规模在全国A股上市城商行中排在前十,仅次于江苏银行、上海银行、宁波银行等头部机构。在盈利能力上,其前三季度94.93亿元的净利润表现也并不算差。
其核心竞争优势集中在三方面:一是资产质量行业领先,不良贷款率稳定在0.66%-0.68%的低位,拨备覆盖率高达433.08%,风险抵补能力充足;二是区域资源深度绑定,与成都市政府合作紧密;三是股东支持力度强劲,2025年4-11月,实控人关联方累计增持6.11亿元。
图源:成都银行2025年三季度报告
与头部城商行相比,其短板同样突出:一是零售业务与头部零售城商行相比占比偏低,个人贷款占比远低于南京银行、宁波银行;二是异地扩张成效初显但规模有限;三是中间业务能力薄弱,手续费及佣金收入占比较低。
当前困境下,成都银行上半年财报指出,科技金融领域推出“科企贷”“秒贴宝”等产品,对成都市专精特新“小巨人”企业服务覆盖率超80%。
绿色金融领域,绿色信贷增速较快,重点支持清洁能源、环保产业及成渝地区生态修复项目。普惠金融领域,将普惠小微贷款利率降至3.3%,服务覆盖超1万家企业,助力区域小微企业发展。
图源:成都银行2025年半年度报告
面对资本约束与合规风险,成都银行在资本防线方面,推进170亿元发债计划落地,同时优化分红政策,确保资本充足率维持在安全边际,在风险防线上,从严把控对公贷款审批,尤其是大额客户授信,将前十名客户贷款占比控制在监管要求内,同时强化贷后资金流向监控。
成都银行在区域扩张上以成渝双城经济圈为核心,复制产业和金融结合的成熟模式,在重庆、西安等重点城市加大网点布局,上半年异地分行各项存、贷款增量占比均超30%,其中个人存款规模首破千亿大关。
成都银行当前正处于优势巩固与短板突破的关键转型期。黄建军与徐登义的互补型管理团队,为银行破解业绩与合规难题提供了能力支撑。1.39万亿元的资产规模、优质的资产质量及深厚的区域资源,为其构成了转型的坚实基础。
但不容忽视的是,营收增速放缓、资本约束趋紧、零售转型滞后等问题并非短期能够解决,而银行业利率市场化、金融脱媒的深化,将进一步加剧行业竞争。
免责声明:本文内容是基于相关企业的法定信息披露义务,以其公开发布的信息(包括但不限于业绩快报、定期公告、法定披露文件及指定渠道发布的公开资料)为主要研究依据的独立分析。刻度财经致力于确保分析内容的客观性与中立性,但不保证所载信息的绝对准确性与完整性,亦不保证其持续更新。本文所涉及的观点或结论仅供信息参考之用,不构成任何投资决策依据,刻度财经不对任何人因使用本文内容而产生的直接或间接损失承担任何责任。