下载山河+客户端
搜索
首页
政闻
精选
党建
山河观察
时事
文化
社会
财经
市县
体育
教育
公益
生活
专题
作文
投资山西
健康
辟谣
美食
山河视频
旅游
头条
精选
读图
娱乐
房产
健康科普
APP
读报
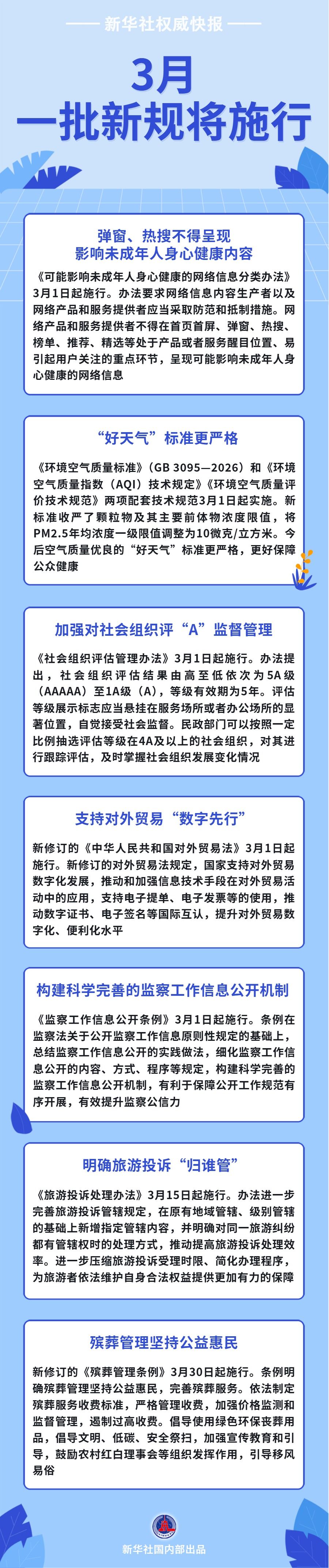
3月,一批新规将施行
山西晚报·山河+
发布时间:2026-02-27 09:41:54
首页首屏、弹窗热搜等不得呈现影响未成年人身心健康的网络信息;“好天气”标准更严格,更好保障公众健康;加强对社会组织评“A”监督管理……3月,一批新规将施行,一起来看!
编辑:
张静玉
一周热新闻